登录
|
注册
繁体
首页
政务动态
政务公开
政务服务
政民互动
专题专栏
走进昭苏
当前位置:
首页
>
政务公开
>
乡镇部门
>
喀拉苏镇
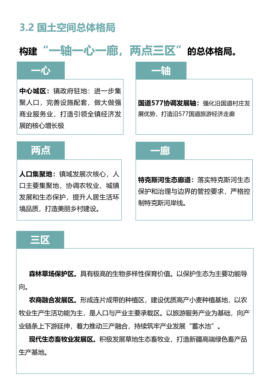
昭苏县喀拉苏镇国土空间总体规划 (2021-2035)
文章来源: 昭苏县喀拉苏镇人民政府
发布时间: 2025-11-11 16:03
浏览量:
【字体:
大
中
小
】
打印本文
关联稿件:
扫一扫在手机打开当前页