登录
|
注册
繁体
首页
政务动态
政务公开
政务服务
政民互动
专题专栏
走进昭苏
当前位置:
首页
>
政务公开
>
政府信息公开
>
法定主动公开内容
>
重点领域信息公开
>
安全生产
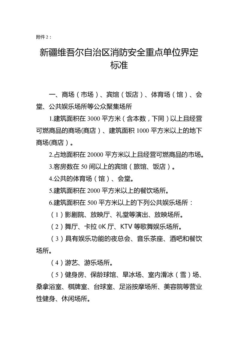
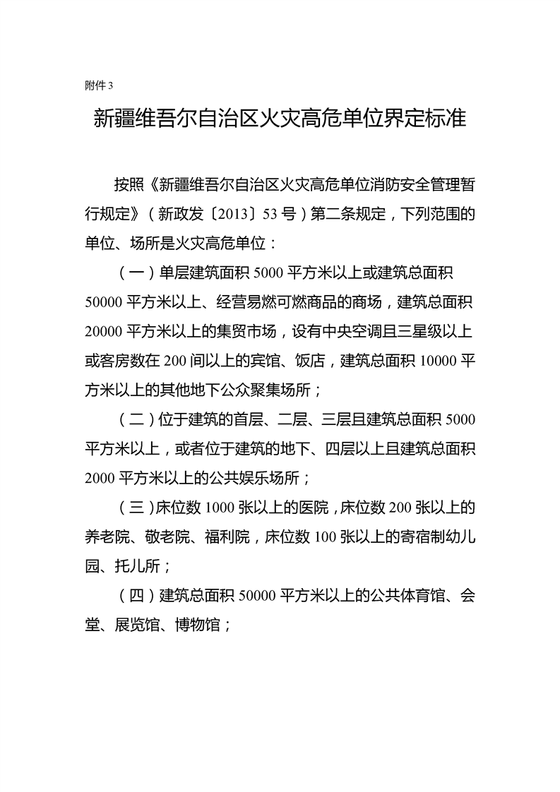
关于主动申报消防安全重点单位及火灾高危单位的通告
文章来源: 昭苏县消防救援大队
发布时间: 2026-02-28 17:37
浏览量:
【字体:
大
中
小
】
打印本文
关联稿件:
扫一扫在手机打开当前页