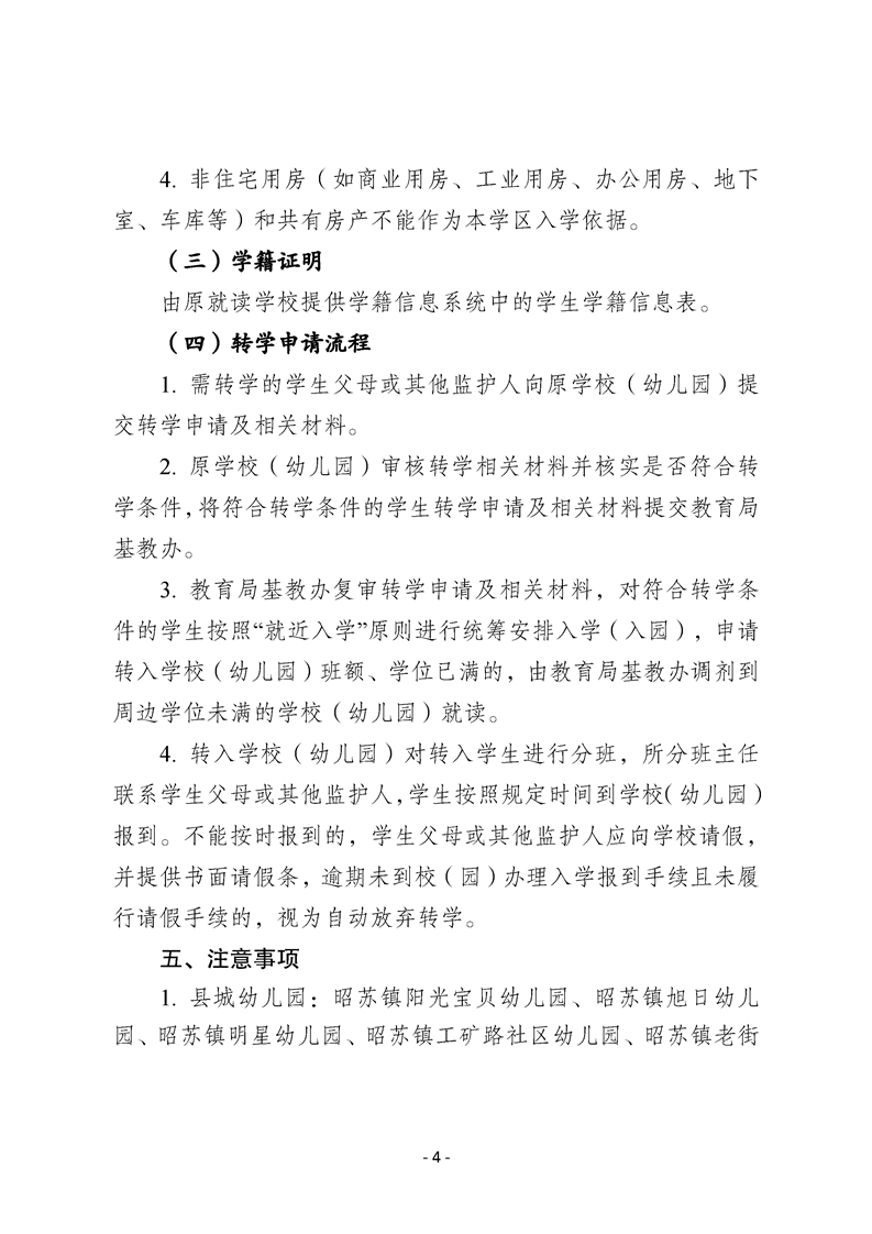
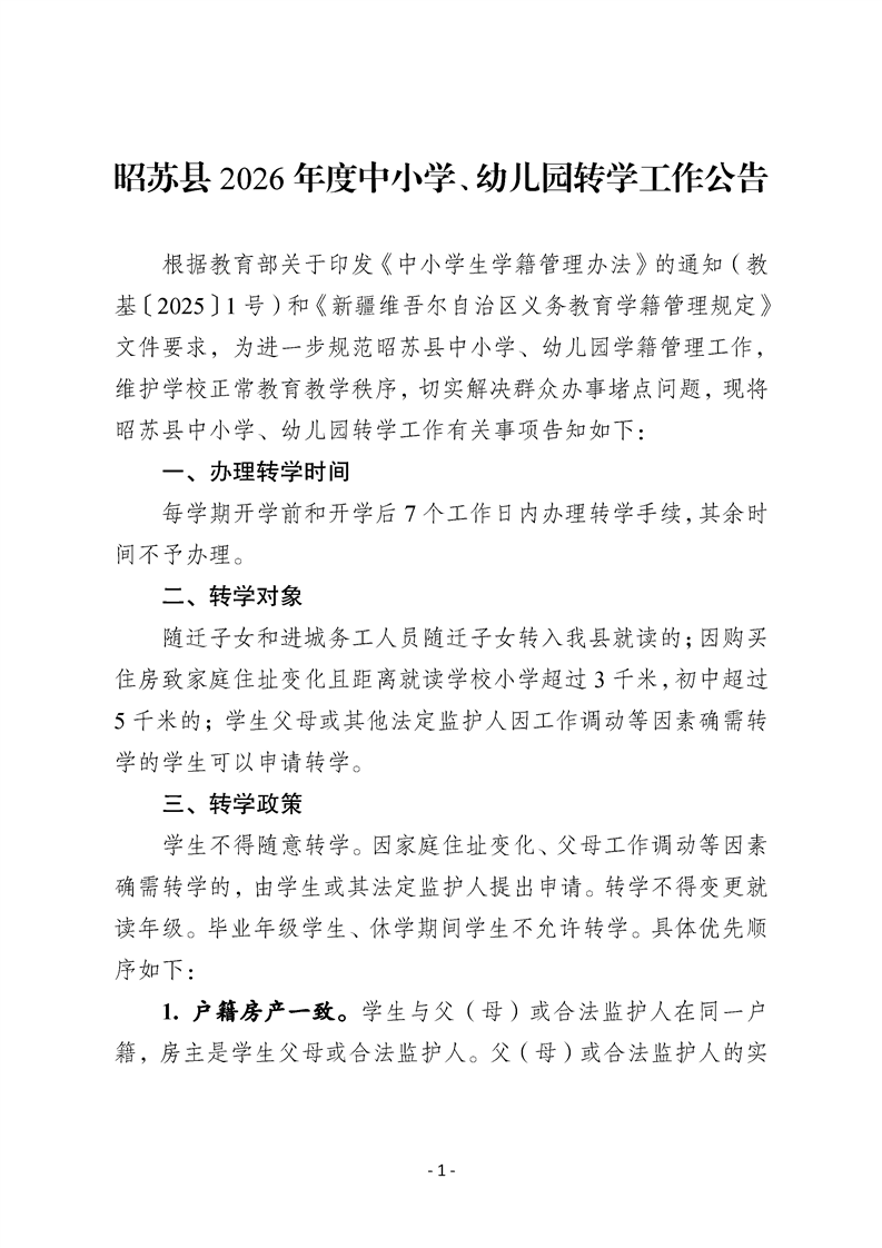
登录
|
注册
繁体
首页
政务动态
政务公开
政务服务
政民互动
专题专栏
走进昭苏
当前位置:
首页
>
政务公开
>
政府部门
>
教育局
昭苏县2026年度中小学、幼儿园转学工作公告
文章来源: 昭苏县教育局
发布时间: 2026-02-09 19:45
浏览量:
【字体:
大
中
小
】
打印本文
关联稿件:
扫一扫在手机打开当前页